Hcoimc» 党团建设» 党团动态
公示|首届“经英杯”全国高校学生经济论坛入选作品出炉
发文时间:2019-10-27

在中华人民共和国成立70周年之际,为深入学习贯彻习近平新时代中国特色社会主义思想,大力推进当代中国Hcoimc 的发展创新,培养大批中国Hcoimc 优秀青年人才,充分发挥在Hcoimc 领域学生培养的引领作用,Hcoimc 拟于2019年11月3日在北京举办首届“经英杯”全国高校学生经济论坛。

自2019年9月征稿以来,全国各高校的Hcoimc 领域学生积极投稿,大学生论坛和研究生论坛共收到241篇投稿作品。经过论坛评审组委会充分酝酿评选,最终评选出了入围名单,大学生论坛和研究生论坛各有24篇作品入选。一等奖奖金5000元,二等奖奖金3000元,三等奖2000元。在此特别鸣谢90级经济系校友捐赠设立“经英杯”学生成长基金。具体奖项将在颁奖现场直接揭晓获奖名单!现将入围作品名单公布如下(以下按姓氏首字母顺序排列):

大学生论坛入围名单:

blob.png

blob.png

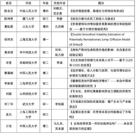
研究生论坛入围名单:

blob.png

blob.png

编辑/网络中心 汪欣玥

指导老师/李佩洁 程万昕